When I teach my fellows/residents/students in the Ultrasound office, there is a white board behind me, which I’ll use to draw, write, and place arrows linking one thing to another – it doesnt ever look that great in its final form. Then @LittleMedic – an awesome blogger/student in Sydney Australia – took the pic I posted of my white board scratches and made it read-able! Oh, if you only knew what the board looked like, you would thank him with all your heart, as I do now. 
Category Archives: Thoracic US
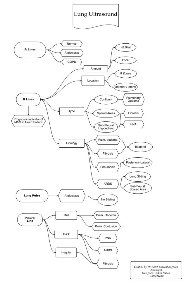
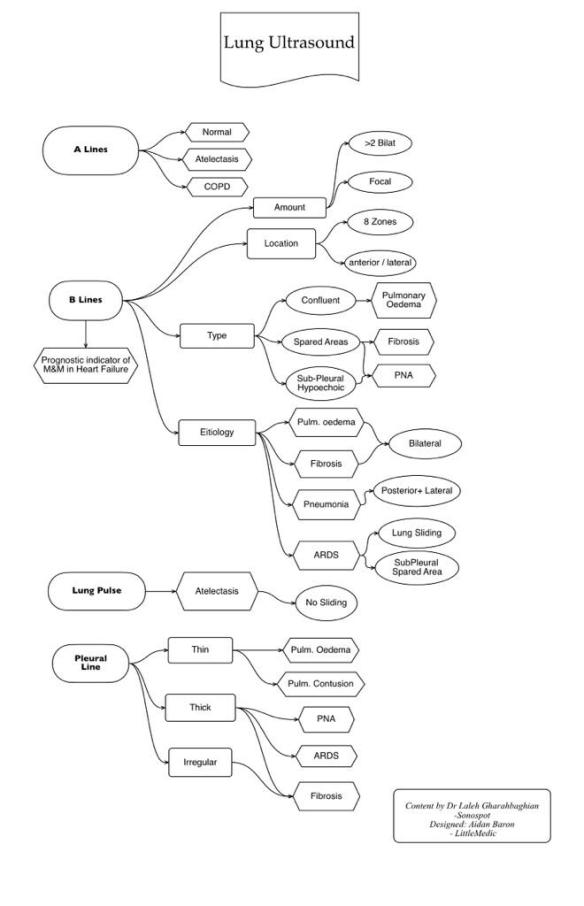
SonoApp: Lung Ultrasound… Be fine with B lines!
So you get a patient with shortness of breath, and you have no idea what the reason is…. but they can’t lie flat and the Xray tech is busy with the trauma. Lung US can help you – but that’s weird, right? Air is supposed to be the enemy of ultrasound with gas scatter artifact making what you want to see very hard. Well, believe it or not, with the lung, ultrasound will turn into your go-to tool for quick evaluation. There has been a study that has described a methodical approach to this, the RADIUS study, and one of the key elements of this is evaluating artifact. Yup, that’s right, ARTIFACT…. Continue reading
SonoApp: Lung Ultrasound – The down low of pneumo…with the help of Lichtenstein, of course
Lung ultrasound (aka thoracic US) is one of the currently most popular applications of bedside ultrasound. It was found to be more sensitive and specific than chest XRay for pleural effusion, pulmonary edema, and pneumothorax evaluation (see meta-analysis in Chest here)…. how about them apples?! There have been some recent studies suggesting that in the heat of the moment for trauma patients, the sensitivity may be slightly lower than other studies state, but it is still better than chest Xray! Not only does it take a long time to get that chest Xray done in your ED or in through your ambulatory care practice, but its more expensive than bedside limited ultrasound for the patient as well…. lets not even talk about the radiation (yes, I know, Chest Xray radiation is minimal, but it’s still radiation). The evaluation of the lungs takes no more than 3 minutes, and ultrasound machines can be found in your pocket now (should you want that kind of VERY COOL technology). US machines can also be the size of a laptop with better resolution and multiple probe capabilities – so, needless to say, its easy, portable, fast, and more accurate. Now let’s talk… Continue reading
SonoTip&Trick: There’s a left pneumothorax! Really? check again…
Whenever you are performing an E-FAST exam on your trauma patient or a thoracic US in those with unexplained shock or shortness of breath, your sphincter tightens when you see fluid in the belly or when there is no lung sliding. Ever placed your probe on the left anterior chest wall and have been surprised after noticing there is no lung sliding? Or, that you see this weird movement of “the lung” on the left side, which surely isn’t normal and definitely deeper than the pleural line and you think, “There’s a left pneumothorax!” Well, guess what guys and gals, it just could be the heart. Continue reading
SonoCase: Motorcycle victim: needs OR! But wait…
So, this case that I just had the other day is an example of an “oldy but goody” reason why bedside ultrasound rocks, especially in the blunt trauma victim with multiple injuries. 40 year-old motorcycle helmeted driver going moderate speed was T-boned by a car and fell onto his left side. He c/o severe left leg pain and mild left lower back pain, with STABLE (and yes, I mean, stable/normal/not worrisome vitals – HR 72, RR 16, BP 148/90, O2 sat 97%RA) with a clear primary trauma survey, and a secondary that revealed a small abrasion on his cheek, no left sided chest wall tenderness, nontender abdomen, no pelvis instability, an obvious deformed open fracture of his left tibia/fibula, and left lower posterior rib cage tenderness without crepitance or bruising. An E-FAST was done… Continue reading